2026年04月04日 | 星期六

采购公告

当前位置:首页 > 采购公告

沈阳市第五人民医院病案统计系统升级项目单一来源采购公告

发布日期:2024-06-17浏览次数:949

我院就所需的沈阳市第五人民医院病案统计系统升级采购,为保证原有采购项目一致性或者服务配套的要求,对本项目单一来源采购进行响应。

一、项目基本概况

1、采购物品名称:医院病案统计系统升级项目

2、采购方式:单一来源采购

3、预算金额:3万元(人民币)

       最高限价:3万元(人民币)

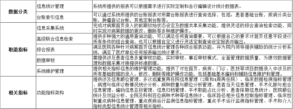
4、采购需求(技术参数):

444.png 

二、供应商资格要求:

  1、具有独立承担民事责任的能力;

2、具有良好的商业信誉和健全的财务会计制度;

3、具有履行合同所必需的设备和专业技术能力;

4、有依法缴纳税收和社会保障资金的良好记录;

5、参加本次响应活动前三年内,在经营活动中没有重大违法记录;

6、法律、行政法规规定的其他条件。

三、获取响应文件:

获取时间:2024年6月17日—6月24日 09:00-11:00, 13:30—16:00。

获取地点:市五院信息中心

获取方式:现场领取

四、响应文件提交

截止时间:2024年6月24日 11:00

地点:沈阳市第五人民医院会议室

五、响应文件开启

开启时间:2024年6月24日 15:30

地点:沈阳市第五人民医院会议室

六、公告期限

自本公告发布之日起5个工作日。

七、采购的有关说明:

1、响应单位在响应时提供的资料均应是真实的,若有虚假,由其自行承担一切后果。

2、成交条件:在符合响应文件要求的基础上,报价最低的供应商为本次询价采购的成交供应商。

八、凡对本次采购提出询问,请按以下方式联系:

联系人:赵晓阳

联系电话:16602479005